Ðû²¼Ê±¼ä£º£º£º2024-06-05
ÔĶÁÁ¿£º£º£º
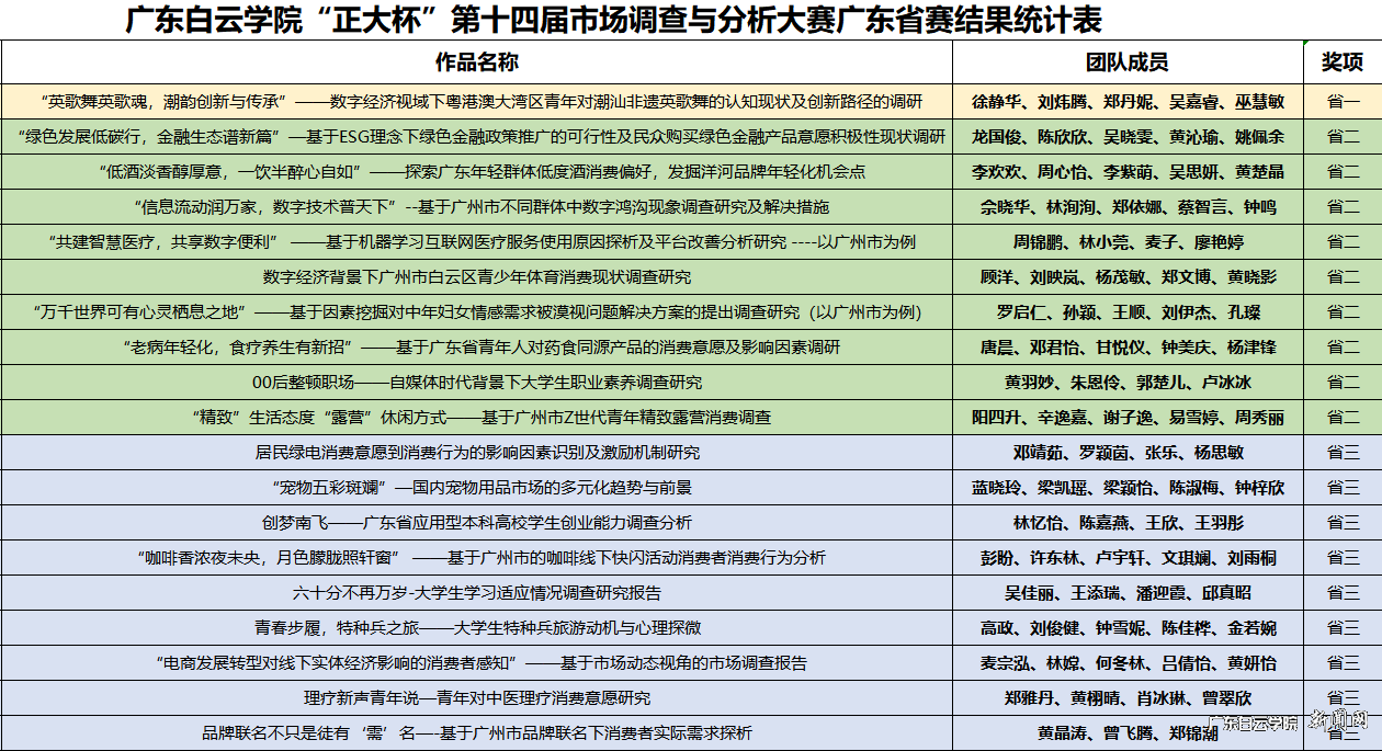
¿ËÈÕ£¬µÚÊ®ËĽìÌìÏ´óѧÉúÊг¡ÊÓ²ìÓëÆÊÎö´óÈü¹ã¶«Ê¡Èü»ñ½±Ãûµ¥Ðû²¼¡£Ò¼ºÅÓéÀֵڰ˽ìÒ¼ºÅÓéÀÖÊг¡ÊÓ²ìÓëÆÊÎö´óÈüϸÃܶԽӴËÏîÈüÊ£¬Ó¦Óþ¼ÃѧԺÓ빤ÉÌÖÎÀíѧԺÁªºÏ³öÕ½£¬¹²19Ö§²½¶Ó×ÔУÄÚÑ¡°ÎÈüÖÐÍÑÓ±¶ø³ö£¬½øÈëÊ¡Èü½ÇÖð¡£Ò¼ºÅÓéÀÖѧ×Ó¹²»ñµÃÒ»µÈ½±1Ïî¡¢¡¢¡¢¶þµÈ½±9Ïî¡¢¡¢¡¢ÈýµÈ½±9Ï»ñ½±×ÜÊýÄ¿½ÏÍùÄêÓÐËùÌáÉý¡£

Ò»µÈ½±Ö¤Êé
ÌìÏ´óѧÉúÊг¡ÊÓ²ìÓëÆÊÎö´óÈüÓÉÖйúÉÌҵͳ¼ÆÑ§»á¿ª°ìÓÚ2010Ä꣬ÊôÓÚÌìϸßУ´óѧÉú¾ºÈüÅÅÐаñµÄÈüÊ£¬ÏÖÔÚÒѳÉΪÌìÏÂͳ¼Æ×¨ÒµÁìÓò×î¾ßÓ°ÏìÁ¦µÄÌìÏÂÐÔѧÉúÈüÊ¡£
Ò¼ºÅÓéÀÖ×Ô2016ÄêÆð¾ÙÐÐÒ¼ºÅÓéÀÖÊг¡ÊÓ²ìÓëÆÊÎö´óÈü£¬Êǵڶþ¿ÎÌÃÓë¿Æ¼¼Á¢Òì½ÚÆ·ÅÆ»î¶¯Ö®Ò»£¬Ó°Ïì¹æÄ£Öð½¥À©´ó¡£±¾½ìÈüÊÂÀ´×Ô»á¼Æ¡¢¡¢¡¢¾¼Ãͳ¼Æ¡¢¡¢¡¢Êý×Ö¾¼Ã¡¢¡¢¡¢½ðÈÚ¡¢¡¢¡¢¹ú¼Ê¾¼ÃÓëÉÌÒµ¡¢¡¢¡¢¹¤ÉÌÖÎÀí¡¢¡¢¡¢Êг¡ÓªÏú¡¢¡¢¡¢ÎïÁ÷ÖÎÀí¡¢¡¢¡¢¿ç¾³µç×ÓÉÌÎñ¡¢¡¢¡¢ÈËÁ¦×ÊÔ´¡¢¡¢¡¢Ñ§Ç°½ÌÓý¡¢¡¢¡¢Ó¢Óï¡¢¡¢¡¢ÍÁľ½³³Ì¡¢¡¢¡¢µçÆø¹¤³Ì¼°×Ô¶¯»¯µÈרҵµÄ400ÓàλѧÉúÆð¾¢¼ÓÈ룬ÂÄÀúÍø¿¼ÖªÊ¶Èü¡¢¡¢¡¢Ò»½×¶Îʵ¼ù×¼±¸Èü¡¢¡¢¡¢Ð£ÄÚÑ¡°Îʵ¼ùÈüµÈ»·½ÚÇ¿ÁÒ½ÇÖð£¬Àúʱ5¸öÔ£¬×îÖÕÑ¡°Î³ö19Ö§²½¶Ó´ú±íѧУ²ÎÈü¡£

Ò¼ºÅÓéÀÖ»£»£»ñ½±Ãûµ¥
Ó¦Óþ¼ÃѧԺÏòÀ´¸ß¶ÈÖØÊÓÈ˲Å×÷ÓýÖÊÁ¿ÌáÉý£¬¡°ÒÔÈü´Ùѧ¡¢¡¢¡¢ÒÔÈü´Ù½Ì¡¢¡¢¡¢ÒÔÈü´Ù½¨¡±£¬Á¬Ðø6Äê×é֯ѧÉú¼ÓÈë±¾Ïî´óÈü£¬ÈüÊÂ×éÖ¯»ñµÃÁËУ¡£¡¢¡¢¡¢ÔºÏòµ¼µÄ´óÁ¦Ö§³Ö¡£Êý×Ö¾¼ÃÓëͳ¼ÆÏµÎªÑ§ÉúÓªÔìÓÅÒìµÄѧ¿Æ¾ºÈüÆø·Õ£¬È«ÏµÎ÷ϯͳһͷÄÔ¡¢¡¢¡¢¼¯ÖÐÓÅÊÆÊµÁ¦£¬ÒÀÍÐÊý×Ö¾¼ÃлῪչϵÁÐÅàѵ£¬´ÓÑ¡Ìâ¡¢¡¢¡¢¿ò¼Ü¡¢¡¢¡¢ÒªÁì¡¢¡¢¡¢ÎÊ¾í¡¢¡¢¡¢ÊµÖ¤¡¢¡¢¡¢Ëã·¨µÈ¶à»·½Ú¾ÙÐÐÏ꾡»¯Ïòµ¼£¬³ÖÐø¹á³¹¡°Ò»µãË«ÂÖÎåÇý¶¯¡±µÄʵ¼ùÓýÈËϵͳ£¬ÎªÑ§ÉúÈ«·½Î»¿ªÕ¹´òϼáʵ»ù´¡¡£±¾½ìÈüºóÎÒÃǽ«ÈÏÕæ×ܽáÂÄÀú£¬Ìáǰ×öºÃÍýÏ룬Æð¾¢±¸Õ½2025£¡£¡(ͼÎÄ/Ó¦Óþ¼ÃѧԺ¹È׿ͩ¡¢¡¢¡¢ÕÅ½Ü ÔðÈαà¼ÕÔÀûÐË)