Ðû²¼Ê±¼ä£º£º2025-11-20
ÔĶÁÁ¿£º£º
¿ËÈÕ£¬£¬£¬ÎÒУ¿£¿£¿ÆÑÐÏîÄ¿Á¢Ïî¼Ñ¼¨Æµ´«£¬£¬£¬ÔÚ¶à¸öÊ¡¼¶¡¢¡¢ÊÐÌü¼¶¿ÆÑÐÏîÄ¿ÖÐʵÏÖÊýÄ¿ÓëÌõÀíµÄË«ÖØÍ»ÆÆ£¬£¬£¬³ä·ÖÕÃÏÔÁËÎÒУ¿£¿£¿ÆÑÐÁ¢ÒìÄÜÁ¦µÄ³ÖÐøÔöÇ¿Óë¿ÆÑÐϵͳ½¨ÉèÖеÄÔúʵЧ¹û¡£¡£
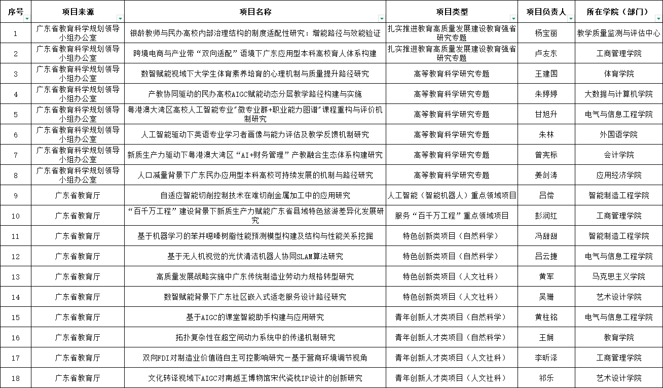
ÔÚ2025Äê¶È¹ã¶«Ê¡½ÌÓý¿ÆÑ§ÍýÏë¿ÎÌâ¸ßµÈ½ÌÓýרÏî¼°¹ã¶«Ê¡½ÌÓýÌüͨË׸ßУ¿£¿£¿ÆÑÐÏîÄ¿ÖУ¬£¬£¬Ò¼ºÅÓéÀÖ¹²18Ïî¿ÎÌâÀÖ³ÉÁ¢Ï£¬£¬³ä·ÖÕ¹ÏÖ³öÒ¼ºÅÓéÀÖÎ÷ϯÔÚ½ÌÓý¿ÆÑÐÁìÓòµÄÎȲ½ÍØÕ¹£»ÔÚ¹ãÖÝÊÐÕÜѧÉç»á¿ÆÑ§¿ªÕ¹¡°Ê®ËÄÎ塱ÍýÏë2025Äê¶ÈͨÀý¿ÎÌâÖУ¬£¬£¬Ò¼ºÅÓéÀÖÒ»¾ÙÕ¶»ñ10ÏîÁ¢Ï£¬£¬ÆäÖÐ×ÊÖú¿ÎÌâ2Ïî¡¢¡¢¹²½¨¿ÎÌâ8Ï£¬£¬Á¢ÏîÊýÔÙÁ¢Òì¸ß£»Ôڹ㶫ʡÉó¼ÆÌü2025-2026Äê¶ÈÖØµã¿ÆÑпÎÌâÖУ¬£¬£¬Ò¼ºÅÓéÀÖÊ×´Î×éÖ¯É걨¼´»ñ3Ïî×ÊÖú¿ÎÌâÁ¢Ï£¬£¬ÊµÏÖÁ˸ÃÀàÏîÄ¿¡°ÁãµÄÍ»ÆÆ¡±¡£¡£

2025Äê¶È¹ã¶«Ê¡½ÌÓý¿ÆÑ§ÍýÏë¿ÎÌâ¸ßµÈ½ÌÓýרÏî¼°¹ã¶«Ê¡Í¨Ë׸ßУ¿£¿£¿ÆÑÐÏîÄ¿Á¢ÏîÃûµ¥
¹ãÖÝÊÐÕÜѧÉç»á¿ÆÑ§¿ªÕ¹¡°Ê®ËÄÎ塱ÍýÏë2025Äê¶ÈͨÀý¿ÎÌâÁ¢ÏîÃûµ¥

¹ã¶«Ê¡Éó¼ÆÌü2025-2026Äê¶ÈÖØµã¿ÆÑпÎÌâÁ¢ÏîÃûµ¥
ÎÒУ¿£¿£¿ÆÑÐÏîÄ¿Á¢ÏîÈ¡µÃÐÂÏ£Íû£¬£¬£¬ÊÇȫУÉÏÏÂÐͬ¹¥¼á¡¢¡¢Î÷ϯDZÐÄ×êÑеÄÅäºÏЧ¹û¡£¡£¿£¿£¿Æ¼¼´¦³ä·ÖÑéչͳ³ïе÷×÷Ó㬣¬£¬Óë¸÷ѧԺϸÃÜÐ×÷£¬£¬£¬Í¨¹ýÌáǰ·¢¶¯¡¢¡¢¾«×¼Ïòµ¼¡¢¡¢ÓÅ»¯Á÷³ÌµÈһϵöÐж¯£¬£¬£¬ÓÐÓÃÌáÉýÏîÄ¿É걨ÖÊÁ¿Óë·þÎñЧÄÜ£¬£¬£¬Îª¿ÆÑÐÏîÄ¿µÄÀÖ³ÉÁ¢Ïî´´Á¢ÁËÓÅÒìÌõ¼þ¡£¡£
ÏÂÒ»²½£¬£¬£¬Ò¼ºÅÓéÀÖ½«³ÖÐøÔöÇ¿¿ÆÑÐÏîĿȫÀú³ÌÖÎÀí£¬£¬£¬½øÒ»²½Ñ¹ÊµÏîÄ¿Ñо¿ÔðÈΣ¬£¬£¬È·±£ÏîÄ¿¸ßÖÊÁ¿Íê³ÉʹÃüÄ¿µÄ£¬£¬£¬²ú³ö¸ßˮƽ¿ÆÑÐЧ¹û¡£¡£Í¬Ê±£¬£¬£¬Ò¼ºÅÓéÀÖ½«½øÒ»²½ÉÓÐ×éÖ¯¿ÆÑн¨É裬£¬£¬¼Ó´ó¶ÔÏîÄ¿µÄ·õ»¯ÓëÅàÓýÁ¦¶È£¬£¬£¬Á¦ÕùÔÚ¹ú¼Ò¼¶¿ÆÑÐÏîÄ¿ÖÐʵÏÖпçÔ½£¬£¬£¬ÎªÒ¼ºÅÓéÀÖÉêÇë˶ʿѧλÊÚÓèÁ¢ÏÉ赥λעÈë¸üÇ¿¿ÆÑж¯ÄÜ¡£¡££¨Í¼ÎÄ/¿Æ¼¼´¦¸ßÉÙêÏ ÔðÈαà¼Ôø½ø£©