宣布时间:::2020-04-19
阅读量:::
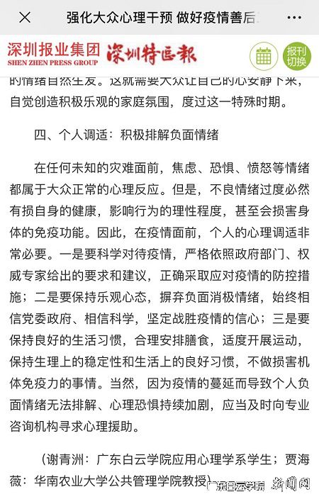
3月31日,,,壹号娱乐社会与公共治理学院特聘学术副院长贾海薇教授,,,应专心理系2018级学生谢青洲同砚,,,充分运用所学知识撰写了《强化公共心理干预 做好疫情善后事情》文章,,,在深圳市委机关报《深圳特区报》上揭晓。
今年春节,,,谢青洲同砚起劲响应政府关于疫情防控的要求,,,坚持不过出、不聚会,,,天天都呆在家里,,,通过电视和手机相识疫情的信息。可是人们都在体贴疫情伸张的情形,,,大宗谣言也在微信群和网络上撒播扩散,,,社会公共普遍呈现出了显着的恐慌心理。
针对这种征象,,,谢青洲同砚深入连系自己所学的心理学专业知识举行思索,,,并与家人举行交流讨论,,,将自己的思索写成一篇文章《强化公共心理干预 做好疫情善后事情》。文中主要是通过对疫情伸张时代公共心理突变的剖析,,,提出政府部分要对公共心理加以干预的建议。再从净化网络舆论缓解公共心理焦虑、创立乐观家庭气氛度过春节假期、排遣负面情绪调适个人心理等几方面举行了思索和探析。
经学校社会与公共治理学院特聘学术副院长贾海薇教授重复指导修改后的文章在《深圳特区报》理论版正式刊发。此文一经揭晓,,,收到大宗的阅读量。
白云师生在这次疫情防控的要害时刻施展专业性、实践性,,,为缓解公共的焦虑心理孝顺自己的专业知识,,,为社会公共普及心理学知识和心理学学科建设孝顺了自身实力。(文/社会与公共治理学院郭小曼、谢青洲 图/社会与公共治理学院郭小曼 值班编辑/曾进)


《强化公共心理干预 做好疫情善后事情》文章报道