宣布时间:2017-10-23
阅读量:
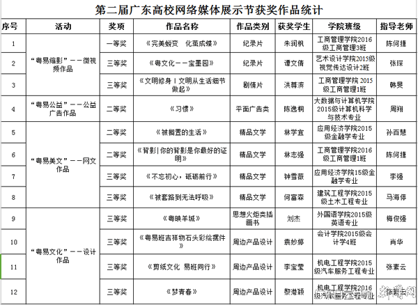
克日,,,从《广东省教育厅关于宣布第二届广东高校网络媒体展示节效果的通知》(粤教思函〔2017〕)94号)中获悉,,,壹号娱乐选送的参赛作品荣获一等奖1项,,,二等奖3项,,,三等奖8项。。
为进一步立异网络头脑政治教育方式要领,,,增进新媒体新手艺在头脑政治事情中的深度应用,周全展示大学生优异网络文化效果,,,广东省教育厅于2017年5月举行了第二届广东高校网络媒体展示节作品征集活动。。此次活动主题为“撒播青春正能量、、营造网上精神家园”,,,包括“粤易色彩”动漫作品、、“粤易缩影”微视频作品、、“粤易公益”公益广告作品、、“粤易美文”网文作品、、“粤易文化”设计作品等5项展示活动。。
活动时代,壹号娱乐认真组织师生起劲加入各项活动,,,为确保各项活动宣传和落实到位,,,各二级学院指定专门认真先生,,,5月25日,,,学生处召集各学院认真先生召开了专题聚会,,,强调了每项活动的注重事项以及作品网络的规范性。。经由认真筛选,,,共上报作品37个,,,其中工商治理学院2016级工商治理3班朱润枫同砚认真的作品《完善蜕变 化茧成蝶》获“粤易缩影”——微视频作品一等奖;大数据与盘算机学院2015级盘算机科学与手艺专业陈逸桐同砚认真的作品《习惯》获“粤易公益”——公益广告作品二等奖;应用经济学院2015级金融学专业林学宜同砚认真的作品《被弃捐的生涯》和工商治理学院2016级工商治理1班林志强同砚认真的作品《背影|你的背影是你最好的证实》同获“粤易美文”——网文作品二等奖;艺术设计学院2015级视觉转达设计2班谭文倩同砚认真的作品和工商治理学院2015级工商治理1班洪尊滨同砚认真的作品《文明修身|文明从生涯细节做起》同获“粤易缩影”——微视频作品三等奖;应用经济学院15级金融学专业钟雪薇同砚认真的作品《不忘初心,,,砥砺前行》和修建工程学院2015级土木匠程专业何富森同砚认真的作品《被套路到无法呼吸》同获“粤易美文”——网文作品三等奖;外国语学院2015级英语专业刘杰同砚认真的作品《粤映羊城》、、会计学院2015级会计学4班袁妙婷同砚认真的作品《粤易班吉祥物石头彩绘摆件》、、机电工程学院2015级汽车服务工程专业李宝莹同砚认真的作品《剪纸文化易班偕行》以及机电工程学院2016级汽车服务工程专业黎港颖同砚认真的作品《梦青春》同获“粤易文化”——设计作品三等奖。。
近年来,,,壹号娱乐高度重视校园网络文化建设,,,起劲施展互联网在高校大学生头脑政治教育中的作用,,,对引发壹号娱乐网络德育事情及社会主义焦点价值观教育起到了优异的推行动用。。(图文/学生处马海停)

一等奖作品《完善蜕变,,,化茧成蝶》剧照

获奖作品统计